新北路邊機車停車格收費管理 找車位不再是難事
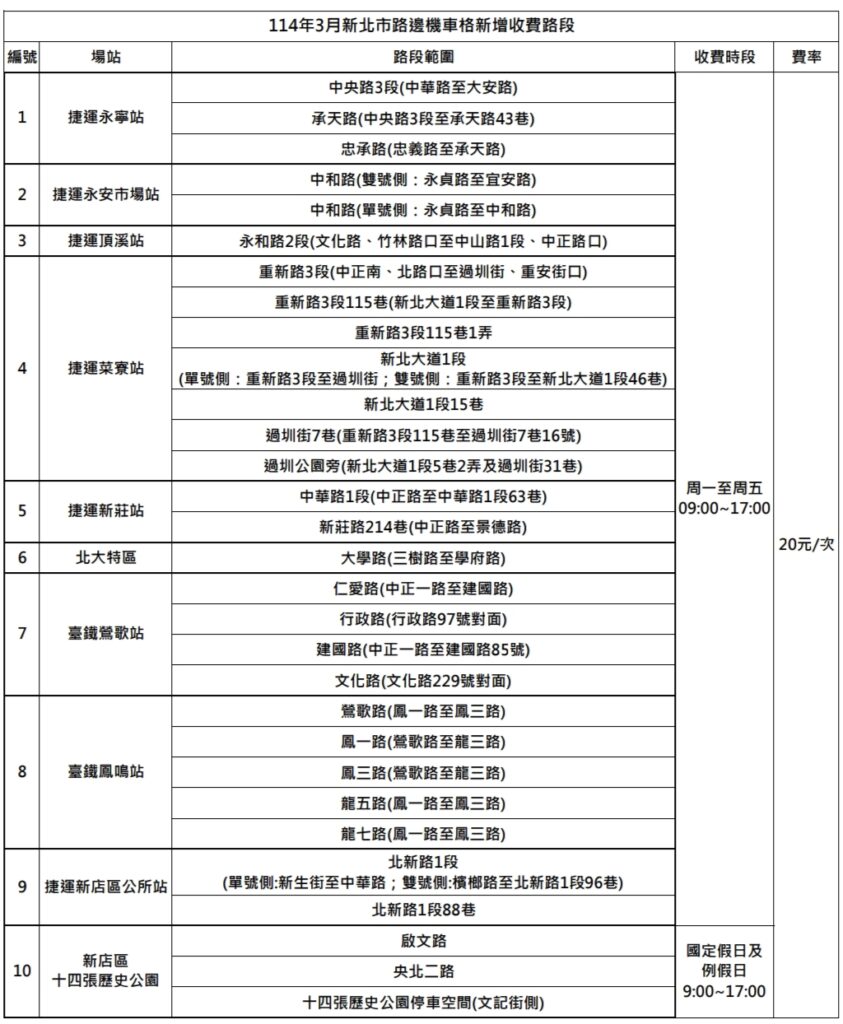
為紓解機車族停車需求及公平共享,新北市交通局將自3月1日起新增土城區捷運永寧站、中和區捷運永安市場站、永和區捷運頂溪站、三重區捷運菜寮站、新莊區捷運新莊站、新店區捷運新店區公所站、鶯歌區鶯歌和鳳鳴火車站等8處大眾運輸場站周邊及三峽區大學路的路邊機車格(詳見下方附表)採計次收費管理,每次20元。
交通局也針對新店區十四張歷史公園周邊的路邊機車格實施假日收費管理,收費時間為國定假日及例假日上午9時至下午5時,同樣計次收費,每次20元,讓假日休閒出遊的市民都能順利地找到停車位。
交通局停車營運科科長許芫綺表示,根據交通部統計,新北市機車持有數逾227萬輛,數量高居全國之冠,交通局自去(113)年8月1日起於板橋區新埔站等7處捷運站周邊路邊機車格納入收費管理,不僅獲大多數市民支持使用者付費原則,且有效紓解機車族轉乘停車需求,讓通勤更省時間外,而搭配推出的「路邊機車停車30日定期票」、「每日一張單」及「行動支付優惠」3重優惠措施,也讓機車族節省下不少停車費。
交通局也針對停放車格、長期欠費的機車依法拖吊移置,釋出許多停車格位,除了讓機車族比以前更容易找到停車位,民眾也對停車秩序和市容環境的改善非常有感。
交通局將持續盤點市轄內大眾運輸場站及停車需求較高的商圈及觀光景點,評估後依序納入機車收費管理範圍,交通局也提醒機車族多使用「路邊機車停車30日定期票」、「每日一張單」及「行動支付優惠」3重優惠措施,如有相關問題,可上交通局網站(https://www.traffic.ntpc.gov.tw/)或撥打1999市民專線查詢。









