丹娜絲風災房屋災損修繕補助 台南市即日起受理申請
開放申請日期及地點依各區公所公告為準,有任何問題可洽詢在地區公所,詳細申請必備文件可參閱下方申請說明。
也有開放線上申請喔,網址如下:
https://onestop.tainan.gov.tw/eservice/apply_mode_directions2?itemId=3569
丹娜絲颱風過後,台南市政府持續推動各項復原與救助工作。針對受損住屋提供每戶最高10萬元的修繕救助,自今(17)日起受理民眾申請。台南市長黃偉哲除了持續至災區視察災後復原進度及關心受災民眾需求,並責成市府團隊加快清理、修復及相關補助作業。
黃偉哲表示,台南市自即日起啟動「丹娜絲颱風」災後補助,受理民眾登記災損情形,以利接下來發放救助金與慰助金。他指出,台南市是目前全國受災縣市當中,第一個啟動補助專案並受理登記的縣市,並強調市府團隊會以最快速度協助災民申請。
黃偉哲進一步表示,由於此次風災影響範圍廣泛,受災里數眾多,雖然無法立刻親訪每一處受災地點,但他已動員市府團隊,包括各區區長與各局處首長,持續到各地關懷並協助辦理慰助作業。
他特別感謝眾多善心各界的慷慨支持,本次災後救助金總額已突破5000萬元,並承諾「我們會以最快的行政效率,將這筆資源直接發送到民眾手中,協助大家儘速重建生活。」
黃偉哲指出,稍早接獲有里長反映抽水機損壞,市府第一時間緊急調度移動式抽水機進行部署,並研擬後續修復抽水站的方案,因為抽水機就是救命的設施,市府一定會全力處理,確保防災機制不留死角,以防範下一波可能到來的颱風災害。
市府呼籲受災民眾儘速完成登記作業,以利後續補助作業進行。本次風災及0708豪雨農業天然災害救助受理期間等資訊,可至市府官網【丹娜絲颱風臺南市政府扶助措施】(https://www.tainan.gov.tw/News.aspx?n=44987)查詢。
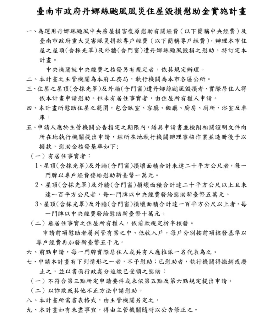
臺南市政府丹娜絲颱風風災住屋毀損慰助金實施計畫
一、為運用丹娜絲颱風中央房屋損害復原慰助有關經費(以下簡稱中央經費)及臺南市政府重大災害賑災捐款專戶經費(以下簡稱專戶經費),辦理本市住屋之屋頂(含採光罩)及外牆(含門窗)遭丹娜絲颱風毀損之慰助,特訂定本計畫。中央機關就中央經費之核發另有規定者,依其規定辦理。
二、本計畫之主管機關為本府工務局,執行機關為本市各區公所。
三、住屋之屋頂(含採光罩)及外牆(含門窗)遭丹娜絲颱風毀損者,實際居住人得依本計畫申請慰助。但未有居住事實者,由住屋所有權人申請。
四、本計畫所慰助住屋之範圍,包含臥室、客廳、飯廳、廚房、廁所、浴室及車庫。
五、申請人應於主管機關公告指定之期限內,繕具申請書並檢附相關證明文件向所在地執行機關提出申請,經所在地執行機關辦理審核作業並造冊後予以撥款,慰助金核發基準如下:
(一)有居住事實者:
1、屋頂(含採光罩)及外牆(含門窗)損壞面積合計未達二十平方公尺者,每一門牌以專戶經費發給慰助新臺幣一萬元。
2、屋頂(含採光罩)及外牆(含門窗)損壞面積合計達二十平方公尺以上且未達一百平方公尺者,每一門牌以中央經費發給慰助新臺幣五萬元。
3、屋頂(含採光罩)及外牆(含門窗)損壞面積合計達一百平方公尺以上者,每一門牌以中央經費發給慰助新臺幣十萬元。
(二)無居住事實之住屋所有權人,依前款規定折半核發。
申請前項慰助者屬列管有案之中、低收入戶,每戶分別按前項核發基準以專戶經費再加發新臺幣五千元。
六、前點申請,每一門牌實際居住人或共有人應推派一名代表為之。
七、申請本計畫有下列情形之一者,不予慰助;已慰助者,執行機關得撤銷或廢止之,並以書面行政處分追繳已受領之慰助:
(一)不符合第三點所定申請要件或未依第五點及第六點規定提出申請。
(二)以詐欺或其他不正方法申請慰助。
八、本計畫所需書表格式,由主管機關另定之。
九、本計畫如有未盡事宜,得由主管機關隨時以公告修正之。
公告
丹娜絲颱風風災住屋毀損慰助金申請說明
受理期間:即日起(依各區公所公告為準)至114年8月15日
受理地點:依各區公所公告(部分公所會派員到各村里辦理)
申請資格:住屋之屋頂(含採光罩)及外牆(含門窗)遭丹娜絲颱風毀損者,實際居住人得依本計畫申請慰助。但未有居住事實者,由住屋所有權人申請。
所需文件:
1.申請書,非本人辦理者則須加上委託書
2.切結書
3.領據
4.推舉書
5.申請人身分證影本
6.居住事實證明文件(戶口名簿影本、戶籍謄本、其它居住事實證明文件(如里長證明或水電證明文件等)
7.房屋所有權證明文件(適用無居住事實者)
8.房屋損壞照片
相關文件檔案,包括申請書、委託書、切結書、領款憑據、土地使用同意書(房屋所有權證明文件)、推舉書,可連結到市府一站式申請網站下載,網站網址如下:
https://onestop.tainan.gov.tw/eservice/apply_mode_directions2?itemId=3569









