北市環保局陸空同步 專案取締關渡社子島露天燃燒
臺北市環保局因應空品不良季節,今(1)日啟動「士林北投區禁止農業廢棄物露天燃燒稽查專案」,由稽查人員加強巡查及動用空拍機輔助稽查與定位,陸空同步,加強取締露天燃燒行為,守護市民生活品質。
環保局表示,關渡平原及社子島擁有北市難得的大片農田與濕地,然而每年12月至隔年1月適逢二期稻作收割期,為了避免產生的農業廢棄物就地燃燒影響環境與市民健康,環保局近年持續於這段期間推動「禁止農業廢棄物露天燃燒專案計畫」,藉輔導及取締同步執行,讓農民重視環境保護,而環保局近年積極提升空拍機技術,藉以更快速廣泛地監控大範圍區域,迅速發現違規行為並即時採取措施。
環保局說明,比較歷年專案執行成果,民眾陳情案件數從103年未執行專案的66件,到執行專案後逐年下降至113年的2件陳情,顯見經過多年的努力,大規模焚燒稻草的行為已不復見。
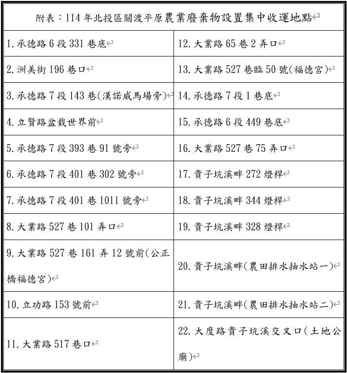
為服務農民朋友,環保局於北投關渡平原地區在二期稻作收割期間特設置22處集中收運點(詳如附表)協助免費收運,農友若有清運需求,可聯絡北投區清潔隊關渡分隊(02)2895-0256、士林區清潔隊社子分隊(02)2813-6658,協助送往焚化廠集中處理。
環保局表示,10月到3月的空品不良季節期間,露天燃燒行為經查獲將依違反空氣污染防制法加重處分,個人最高可罰10萬元,如為公司行號罰款最高更達500萬元。維護環境品質人人有責,請市民朋友共同遵守規定,維護自己的環境。






